Digital Electronics Part II : Sequential Logic

These pages are © 2011-2015 Kael HANSON

Introduction

You learned in the first section on combinational logic how to form logic circuits whose outputs depended only on the state of the inputs. Now, we consider circuits that remember the history of the inputs.

The SR Flip-Flop

The basic sequential circuit element is the SR flip-flop (or bistable multivibrator, if you prefer the technical term). It can be formed from two NAND gates:
Figure 1: SR Flip-flop from NAND gates
The function can be understood by including the state of the outputs along with the inputs, realizing that there are propagation delays inside the gates (of order 5-10 ns for the HC logic that we will use in the labs) that prevents the output from appearing immediately after the input:
STATESRQnQ'n Qn+1Q'n+1
S0000011
S1000111
S2001011
S3001111
S4010011
S5010111
S6011010
S7011110
S8100001
S9100101
SA101011
SB101101
SC110011
SD110101
SE111010
SF111100
The states have been labeled 0-F: note that the following state transitions occur: Therefore, if the oscillatory states SC and SF are avoided, the SR flip-flop will end up in one of the terminal states S3, S6, S9, SD, SE. Another more practical way of looking at the SR behavior is to summarize its function in the abbreviated table:
SRQQ'
11no change
0110
1001
00forbidden
As long as both inputs S (commonly called the SET input) and R (commonly called the RESET input) are high and the flip-flop outputs are complemented (that is, either 0, 1, or 1, 0), the flip-flop remembers the state. Any time the circuit must be brought into a known state, either toggle S to set the Q output high (and thus Q' low) or toggle R to reset Q and set Q'. While this might seem like a very convenient memory structure, in fact there are better, more useful ones. Nevertheless, the SR flip-flop plays an important rĂ´le in several later sequential circuits that we shall come to imminently.

Note that the SR can alternately be implemented using NOR gates. In this case the sense of S and R is inverted. See the circuit and associated truth table in the following.

SRQQ'
00no change
1010
0101
01forbidden
Figure 2: SR Flip-flop from NOR gates

Edge-triggered Logic: Flip-Flops

If you spend any time doing digital design on circuits that are non-trivial you will eventually come face-to-face with digital logic pathologies that haunt your circuits and make your life generally less pleasant. By far the most common problems with modern circuits involve race conditions where pulses are not reaching their desitination in time, coming either too late or perhaps even too early. This leads to runt pulses and setup time violations which can cause erratic behaviors which is difficult to debug. Even though digital pulses are quantized in voltage, the time behaviors of gates is still a continuous parameter which is unfortunately device, temperature, and even instance dependent. In order to defensively design the circuit to be robust against these subtle timing errors, you must resort to worst-case design where the limiting cases must be verified to still produce correct operation of the circuit.

The complexity of large designs with hundreds or thousands of signals can be effectively managed using a technique called synchronous design where signals are partitioned into or more more clock domains and signal transitions are driven off of the clock edges. For this reason, sequential circuit elements which respond to their inputs and change their outputs at, or at least close by in time to, transitions of other input signals turn out to be extremely useful.

Master-Slave Flip-Flops

Figure 3: Master-slave flip-flop triggered on the negative edge of the CLK
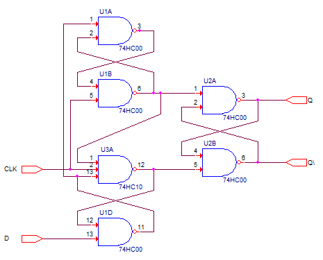
The Master-Slave flip-flop should perhaps be named a dual-stage flip flop. Its operation can be simply understood by diving the circuit into two pieces each of which is active of alternate phases of the CLK. When the CLK is high the NAND gates U2A and U2B see the inverted low signal - thus their output is held at 1 and the slave SR formed by U2C and U2D maintain the output state. Meanwhile, if D is 0 the input to the master SR U1C, U1D will be 1 0, forcing a reset of it's output, and if D is 1 the master SR is set. Now, that the CLK falls to low state. Now the master SR holds its output constant because the low CLK pulls the outputs of U1A and U1B hight, while the slave SR can now read the state that was transferred into the master SR output during the previous CLK high period. In fact, whatever the state was just before the CLK falling edge transition. The output changes only in response to the falling edge and is decoupled from the input for all times except the period immediately before the falling CLK edge.

D Flip-Flops

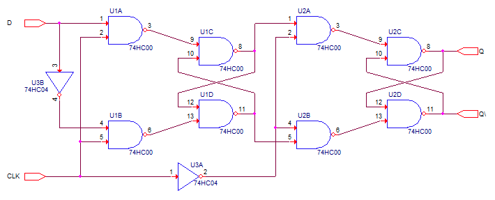
The internal circuit of a D flip flop (or simply DFF) is shown below. For the sake of explanation, let's call the outputs of the left-most column of NAND gates X, R, S, and Y from bottom to top (X = output of U1D, R = output of triple-NAND U3A, S = output of U1B, and Y = output out U1A). When CLK is low U3A and the U1B will pull their outputs high regardless of the other inputs. Thus, R = H and S = H. This forces the output SR flip flop to maintain its state. However, the state of D is still "loaded" into the front of the DFF: Y = D and X = D'. When the CLK suddenly goes high X = D', R = D, S = D', and Y = D where D is as it was before the transition. This produces the state D and D' at the outputs Q and Q', respectively.

Now consider the case where D changes while the CLK is held high. In this case X = H because (DD')' = H, Y = D, S = D', and R = D. Note that S and R are unchanged. Therefore the outputs will not change again until the next rising edge of CLK.

Figure 4: Positive-edge triggered D flip-flop

The ouputs of these flip-flops simply track the D inputs. However, the important point is that the ouput only changes following a transition (an edge is what it is usually called) on the CLK: positive for the D flip-flop above and negative for the M-S flip flop, however, variants of both types are available which trigger on the other edges as well.

The logic symbol and function table for the positive-edge-sensitive logic is given:

DCLKQ
00
11
D Flip-Flop logic symbol
where the ↑ means action on the positive edge. For the Master-Slave FF the ↑ would be replaced by ↓ to signify action on the negative going edge.

These D flip-flops are used throughout digital designs to synchronize logic signals by aligning them with clocks and to store states in finite state machine designs as we will see shortly. In addition the basic logic cells of FPGAs and CPLDs contain one or more flip-flops - also known as registers especially in the context of these programmable logic devices.

The DFF function table is also written as

DQn+1
00
11
which unfortunately does not specify the clock edge which the device responds to.

JK Flip Flops

JK flip flops are slightly more versatile variants of the D flip flop, however not as popular because really most of what one wants to do with flip flops can already be accomplished with the D. Nevertheless, to be complete and so that you know they are there and what they do ... here is the function table and the circuit symbol:
JKQn+1
00Qn
010
101
11 Qn
JK Flip-Flop logic symbol

T Flip Flops

Some programmable logic devices contain T ("toggle") flip flops:
TQn+1
0Qn
1 Qn
T Flip-Flop logic symbol

Simple Constructions with Flip Flops

Before getting into the gory details of some larger constructions in digital circuitry, let's look at a few intermediate circuit blocks that are built from flip flops.

Ripple Counters

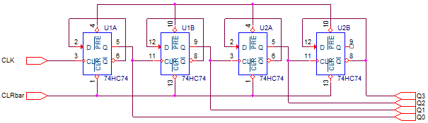
Figure 5: Binary ripple counter from DFFs.
By connecting the DFF negated ouputs to the D input and chaining the Q output of one DFF to another as seen in the diagram above, it is possible to make a simple binary counter. This is called a ripple counter as the clock ripples through the array of flip flops. A simulation of the ouput of such a counter is shown in the figures below. Note that the clock frequency is halved at each DFF output; for this reason the configuration is sometimes called a divide by 16 (or in general divide-by-2N where N is the number of DFFs).
Figure 6: Simulation of the ripple counter. The bottom plot illustrates one of the problems with the ripple counter: the outputs cycle through multiple states at the clock edges before finally settling on the stable output.

Shift Registers

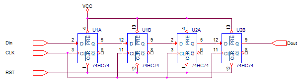
Another example of a useful circuit, actually a finite state machine in its own right, is the shift register of Figure 7. At each clock pulse, the output propagates through the flip-flops from left-to-right to appear eventually at the output delayed by 4 clock cycles and synchronized to the edges of CLK. A simulation is shown below. This construction is useful itself in state machines to implement "1-hot" state variables in FPGA where register resources are plentiful. More on this in a bit.
Figure 7: Shift register circuit implementation and simulation.

Memories

TBD

Clocks and One-Shots

Monostables

The monostable or 'one shot' will output pulses of programmable (via selection of RC external components) width triggered by an edge on one of the input signals. These devices are handy for trigger circuits: gate widths and delays can be setup easily. See the data sheet of the popular '123 a dual one-shot with flexible inputs. However, the timing components are analog in nature so one must deal with variations due to temperature, time, manufacturing, ... A more robust technique uses 100% digital state machines and well-controlled clocks.

'555 Timer Chip

The '555 was a popular clocking chip able to achieve modest speeds of up to 1 MHz. See the ICM7555 data sheet for an explanation of the chip along with some popular applications: astable (clock), monostable, ...

Finite State Machines

This is such a large topic that it gets to live in its own webpage.